楹在研究|企业收到责令限期拆除通知书后怎么办?
公司企业收到责令限期拆除通知书确实会让人紧张,但请不要慌乱。关键在于采取冷静、理性的法律应对策略,依法维护自身合法权益。以下为由楹庭律师为您梳理了具体的应对步骤和要点以供参考。
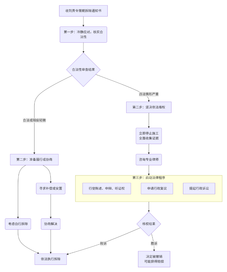
第一步:冷静应对,核实通知书的合法性
收到通知书后,首要任务是仔细阅读并核实其合法性,而不是急于执行拆除。您可以从以下三个核心方面进行审查:
审查作出主体是否有权:有权作出责令限期拆除决定的主体是法定的。通常,城市规划区内的由城乡规划部门负责,乡村规划区内的由乡镇人民政府负责。实践中,城市管理综合执法局(城管)或自然资源部门也可能在授权下行使该职权。如果发出通知的部门明显不具备相应职权,则该通知的合法性存疑。
审查内容是否明确合法:一份合法的通知书应当内容清晰、准确。它需要明确记载违法建筑的具体位置、范围、认定违建的事实、法律依据以及限期拆除的最终期限。同时,它必须依法告知您享有陈述、申辩、要求听证的权利,以及申请行政复议或提起行政诉讼的救济途径和期限。如果缺少这些关键内容,程序上存在重大瑕疵。
审查程序是否正当完整:行政机关作出决定前,必须遵循法定程序。这包括立案调查、现场勘验、询问当事人、收集证据等。在作出最终拆除决定前,通常还应先发出《责令停止违法行为通知书》,并履行告知义务,听取您的陈述和申辩。如果行政机关未履行这些前置程序直接下发限期拆除通知,则属于程序违法。
第二步:主动行动,寻求专业法律支持
在初步判断通知书合法性的同时,应立即采取以下行动:
立即停止施工:无论您对通知有何异议,都应先立即停止一切建设活动。继续施工可能导致更严重的法律后果。
全面收集和保存证据:这是维权的基础,至关重要。
保存好通知书原件。
收集所有与房屋建设相关的文件,如土地权属证明、规划许可(如有)、施工合同、缴费凭证等。
对建筑物本身进行多角度、带时间水印的拍照和录像,清晰记录其现状及周边环境。
记录下整个过程中的关键时间点,如收到通知的日期、与政府部门沟通的时间、人员等。
及时咨询专业律师:违法建筑认定和限期拆除涉及复杂的行政法律体系。强烈建议您尽快寻求专业从事征地拆迁或行政诉讼业务的律师的帮助。律师能为您精准分析案件的法律风险,指导您如何陈述申辩,并规划后续的复议或诉讼策略。
第三步:依法维权,充分利用法律赋予的权利
如果经审查认为通知书不合法或不合理,您有以下法律武器可以运用:
行使陈述、申辩和听证权:在法定期限内(例如,揭阳市的规定是收到通知后的24小时内),向作出机关提交书面陈述和申辩意见,或要求举行听证。这是您表达观点、提供证据的重要机会。
申请行政复议或提起行政诉讼:这是最核心的救济途径。
如果您认为限期拆除决定违法,可以在收到决定书之日起60日内申请行政复议,或在6个月内向人民法院提起行政诉讼。
特别注意:根据《土地管理法》第八十三条,对责令限期拆除决定不服,可以在接到决定之日起15日内向法院起诉。实践中可能存在不同规定,务必以您收到的通知书上载明的期限为准,或立即咨询律师。
一个至关重要的法律效果是:在行政复议或行政诉讼期间,除特殊情况外,行政机关不能强制拆除您的建筑。这为您赢得了宝贵的维权时间。
重要提醒:并非所有“违建”都必须拆除
需要了解的是,即使建筑被认定为违法,也并非只有拆除这一种处理方式。根据《城乡规划法》第六十四条,如果违法情形“尚可采取改正措施消除对规划实施的影响的”,可以限期改正并处罚款,而无需拆除。您可以据此主张更合理的处理方案。
下面的流程图直观地展示了收到通知书后的完整应对路径,希望能帮助您更好地把握全局:

最后提醒您,面对限期拆除通知书,切忌消极等待或采取过激行为。积极、理性地运用法律武器,是保护您合法权益最有效的途径。希望这些信息能对您有所帮助!
如果您能提供通知书的更多细节,或许楹庭律师可以给出更具针对性的分析。